| МАРК-509, МАРК-509/1 анализатор растворенного водорода стационарный | 
| МАРК-509 предназначен для измерения концентрации растворенного водорода и температуры анализируемой среды на объектах теплоэнергетики, а также в других областях, где требуется контроль растворенного водорода. Щитовое исполнение. Диапазон измерения концентрации растворенного водорода от 0 до 2000 мкг/дм3. Температура анализируемой среды от 0 до +70 ˚С. Цена от 177 100 ₽ |
|
| МАРК-602 кондуктометр-солемер промышленный стационарный | 
| МАРК-602 кондуктометр-солемер предназначен для измерения электропроводимости (УЭП, УЭП25), солесодержания и температуры водных сред, в том числе «сверхчистых». Цена от 129 170 ₽ |
|
| МАРК-602МП кондуктометр-солемер промышленный стационарный | 
| МАРК-602МП кондуктометр-солемер предназначен для измерения электропроводимости (УЭП, УЭП25), солесодержания и температуры водных сред в магистрали, в том числе «сверхчистых». Цена от 129 170 ₽ |
|
| МАРК-602Т кондуктометр-солемер стационарный | 
| Стационарный кондуктометр-солемер МАРК-602Т предназначен для измерения в магистральном и проточном режимах электропроводимости (УЭП, УЭП25, УЭП20), удельного электрического сопротивления (УЭС, УЭС25, УЭС20), солесодержания и температуры водных сред, в том числе "сверхчистых". Цена от 136 280 ₽ |
|
| МАРК-603 кондуктометр-солемер переносной | 
| МАРК-603 кондуктометр-солемер предназначен для измерение удельной электропроводимости (УЭП), солесодержания (С), температуры водных сред и передача результатов измерений по порту RS-232C. Область применения: контроль параметров водно-химических режимов на котельных, контроль проводимости различных водных растворов, в т.ч. дистиллированной воды по ГОСТ 6709-72. Диапазон измерения УЭП 0 - 20000 мкСм/см с погрешностью ± 0,050 мкСм/см + 0,025, солесодержания 0 - 10000 мг/л с погрешностью ± 0,06 мг/дм3 + 0,03*С, температуры 0 - 75 °С с погрешностью ± 0,3 °С Цена от 95 880 ₽ |
|
| МАРК-603/1 кондуктометр-солемер лабораторный переносной | 
| МАРК-603/1 кондуктометр-солемер предназначен для измерение удельной электропроводимости (УЭП), солесодержания (С), температуры водных сред и передача результатов измерений по порту RS-232C. Область применения: контроль параметров водно-химических режимов на котельных, контроль проводимости различных водных растворов, в т.ч. дистиллированной воды. Диапазон измерения УЭП 0 - 20000 мкСм/см с погрешностью ± 0,050 мкСм/см + 0,025*, солесодержания 0 - 10000 мг/л с погрешностью ± 0,06 мг/дм3 + 0,03*С, температуры 0 - 75 °С с погрешностью ± 0,3 °С Цена от 54 860 ₽ |
|
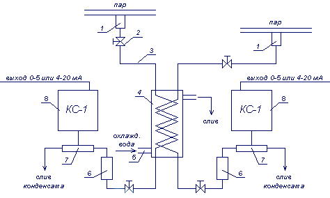
| САК-1 система автоматического контроля солесодержания | 
| САК-1 система предназначена для непрерывного контроля солесодержащего перегретого острого и насыщенного пара. Областью применения системы являются котельные цеха тепловых и атомных электростанций |
|
| ЭКСПЕРТ-002 кондуктометр | 
| Кондуктометр ЭКСПЕРТ-002 позволяет измерить удельную электропроводность (УЭП) и температуру (Т). Портативные кондуктометры ЭКСПЕРТ-002 выпускаются с различными диапазонами измерения удельной электропроводности (УЭП) и дискретностью представления результатов |
|